散热风扇直流好还是交流好?
2024-08-05(1369)次浏览
散热风扇的选择,直流(DC)和交流(AC)各有优缺点,具体哪个更好取决于实际的应用场景和需求。以下是对两者的详细比较:
一、电源与电压
交流风扇:直接使用交流电源,如110V、220V等市电,无需额外电源转换。
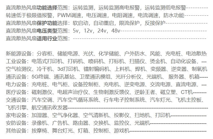
直流风扇:使用直流电源,通常需要通过整流器将交流电转换为直流电,如5V、12V、24V、48V等。如应用到机箱、电源、车灯等,设备内部供电为直流电的会更适合使用。
二、风量与散热效果
直流风扇:直流风扇应用广泛,技术方案成熟,转速可以制造更高,因此风量往往可以做更大,散热效果更好。
交流风扇:由于技术限制,其风量往往比同规格的直流风扇小。但在某些应用场景下,如风量需求不大时,交流风扇也能满足需求。比如:同规格8038风扇,直流可以做6500转(RPM),交流最高3000转(RPM)。
三、尺寸与功能
直流风扇:由于小型设备(如:电源、充电器、打印机、机箱、通讯仪器、交换机、服务器等)通常内部供电为直流电压,所以应用广泛、尺寸上有3CM甚至更小。特别是在空间有限的情况下,直流风扇更具优势。又因为小型设备通常需要监测风扇工作状态与调速,直流风支持调速,信号反馈等功能。
交流风扇:尺寸偏中大型,多应用于工业设备及内部结构较为简单的设备,如分线柜,采用交流供电不仅更便捷,也不需要调速等功能。那么如果需要供电为交流但又需要调速功能的,可以选择EC风扇,EC风扇即交流转直流,供电仍然为交流电,但风扇内部电路转换为直流,电机还是直流电机,兼顾直流的转速更高、调速监测功能、低功耗、低发热、高性能、高稳定、结构简化等众多优点。具体可咨询东兴岳厂家提供资料参考。
四、噪音与寿命
直流风扇:通常具有较低的噪音和较长的使用寿命。直流风扇的电机结构相对简单,不需要使用起动电容器,减少了电容器的老化和故障可能性。同时,直流风扇的调速性能好,可以根据需要调整转速以降低噪音。
交流风扇:噪音与转速是成正比的,交流风扇不能调速,在某些情况下噪音相对较大,且使用寿命可能略短于直流风扇。交流风扇的电机结构较为复杂,需要使用起动电容器,增加了故障的可能性。
五、安全性
直流风扇:使用直流电源,电压相对较低,因此安全性较高。即使在48V电压下工作也是安全的。 交流风扇:使用市电作为电源,电压较高,存在触电危险。因此,在使用交流风扇时需要特别注意安全问题。
六、选择分析
如果需要更大的风量和更好的散热效果,功能,能耗与噪音控制,那么优选选择直流风扇。
如果供电设备多为交流设备避免使用整流器或换电压转换模块增加成本且设备本身对风扇需求单一无需更复杂的功能需求。那么选择交流风扇 如果设备使用交流电为供电,且需要对风扇进行监控和调速等行为,那么可以使用EC风扇,如充电桩,储能柜,风能等新能源设备。即使用交流高压电(有的使用380v)。 设备安全性要求高需要实现调速监测功能,那么EC风扇是最好的选择。东兴岳针对直流 交流与EC风扇已有16年的行业经验。 更多应用案例及风扇资料也可咨询东兴岳。无论选择哪种类型的风扇,都需要注意安全问题和根据实际的应用需求来决定。
最新资讯
-
散热风扇助力AI高算力服务器高效稳定运行
AI高算力服务器高速运作时温度非常高,那么高效运行时如何控温以...
-
充电桩散热风扇主流推荐型号
充电桩在高压大电流工作时,内部核心模块(如电源模块、充电控制...
-
国产散热风扇的崛起
在科技飞速发展的时代,电子设备性能不断攀升,散热问题成为了制...
-
12v散热风扇8038基本参数及应用场景
8038型12V散热风扇,尺寸为80x80x38mm,标准电压12V(可定制),...
0755-29555842
联系电话:18924583791
公司传真:0755-29555832
公司邮箱:sales@dxymotors.com
公司地址:广东省深圳市龙华新区大浪街道部九窝龙军工业区A18栋二层 | 供应商热线:0755-29555842-804





0755-29555842